伟德国际(bevictor)官方网站-源自英国始于1946
网站首页
关于我们
企业形象
公司产业
信息中心
社会责任
党群工作
人力资源
招标采购
网站首页
关于我们
组织结构
bv1946伟德官网简介
1946伟德官方网站
联系我们
发展战略
企业形象
企业文化
企业故事
企业风采
公司产业
矿产资源
水电资源
资源勘查
金融业务
信息中心
公司新闻
公司公告
媒体聚焦
社会责任
科技创新
安全环保
和谐发展
党群工作
纪检监察
群团工作
公司党建
人力资源
人才理念
人才招聘信息
人才招聘流程
人才发展战略
招标采购
招标采购文件
流标或终止公告
评标结果公示
招标采购结果公示
公司产业
公司产业
招标采购文件
流标或终止公告
评标结果公示
招标采购结果公示
招标采购文件
您的当前位置:
首页
> 招标采购文件
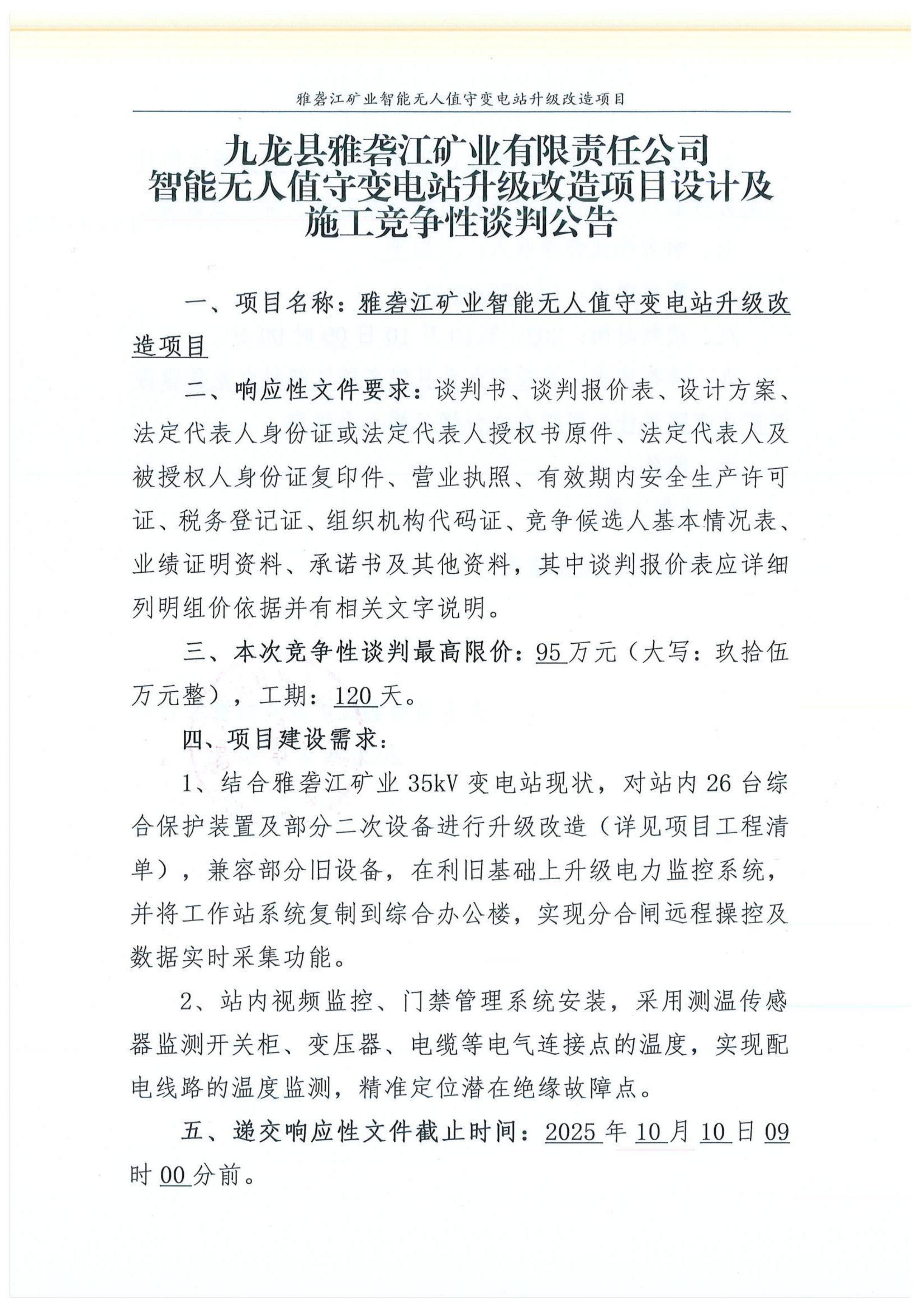
九龙县雅砻江矿业有限责任公司智能无人值守变电站升级改造项目设计及施工竞争性谈判公告
发布时间:2025-09-26 访问量:15
九龙县雅砻江矿业有限责任公司智能无人值守变电站升级改造项目设计及施工竞争性谈判公告.pdf
上一条:
九龙县里铜电力有限责任公司三垭河、关山电厂省调数据网老旧设备改造招标采购项目比选公告
下一条:
九龙县雅砻江矿业有限责任公司黑牛洞铜矿矿山地质环境保护与土地复垦方编制项目比选公告
返回列表
关于我们
组织结构
bv1946伟德官网简介
1946伟德官方网站
联系我们
发展战略
企业形象
企业文化
企业故事
企业风采
公司产业
矿产资源
水电资源
资源勘查
金融业务
信息中心
公司新闻
公司公告
媒体聚焦
社会责任
科技创新
安全环保
和谐发展
党的建设
纪检监察
群团工作
公司党建
人力资源
人才理念
人才招聘信息
人才招聘流程
人才发展战略
招标采购
招标采购文件
流标或终止公告
评标结果公示
招标采购结果公示