伟德国际(bevictor)官方网站-源自英国始于1946

  • 网站首页

  • 关于我们

  • 企业形象

  • 公司产业

  • 信息中心

  • 社会责任

  • 党群工作

  • 人力资源

  • 招标采购

bv1946伟德官网bv1946伟德官网
  • 网站首页

  • 关于我们

    • 组织结构
    • bv1946伟德官网简介
    • 1946伟德官方网站
    • 联系我们
    • 发展战略
  • 企业形象

    • 企业文化
    • 企业故事
    • 企业风采
  • 公司产业

    • 矿产资源
    • 水电资源
    • 资源勘查
    • 金融业务
  • 信息中心

    • 公司新闻
    • 公司公告
    • 媒体聚焦
  • 社会责任

    • 科技创新
    • 安全环保
    • 和谐发展
  • 党群工作

    • 纪检监察
    • 群团工作
    • 公司党建
  • 人力资源

    • 人才理念
    • 人才招聘信息
    • 人才招聘流程
    • 人才发展战略
  • 招标采购

    • 招标采购文件
    • 流标或终止公告
    • 评标结果公示
    • 招标采购结果公示
公司产业
公司产业
  • 招标采购文件
  • 流标或终止公告
  • 评标结果公示
  • 招标采购结果公示
招标采购文件
您的当前位置:首页 > 招标采购文件
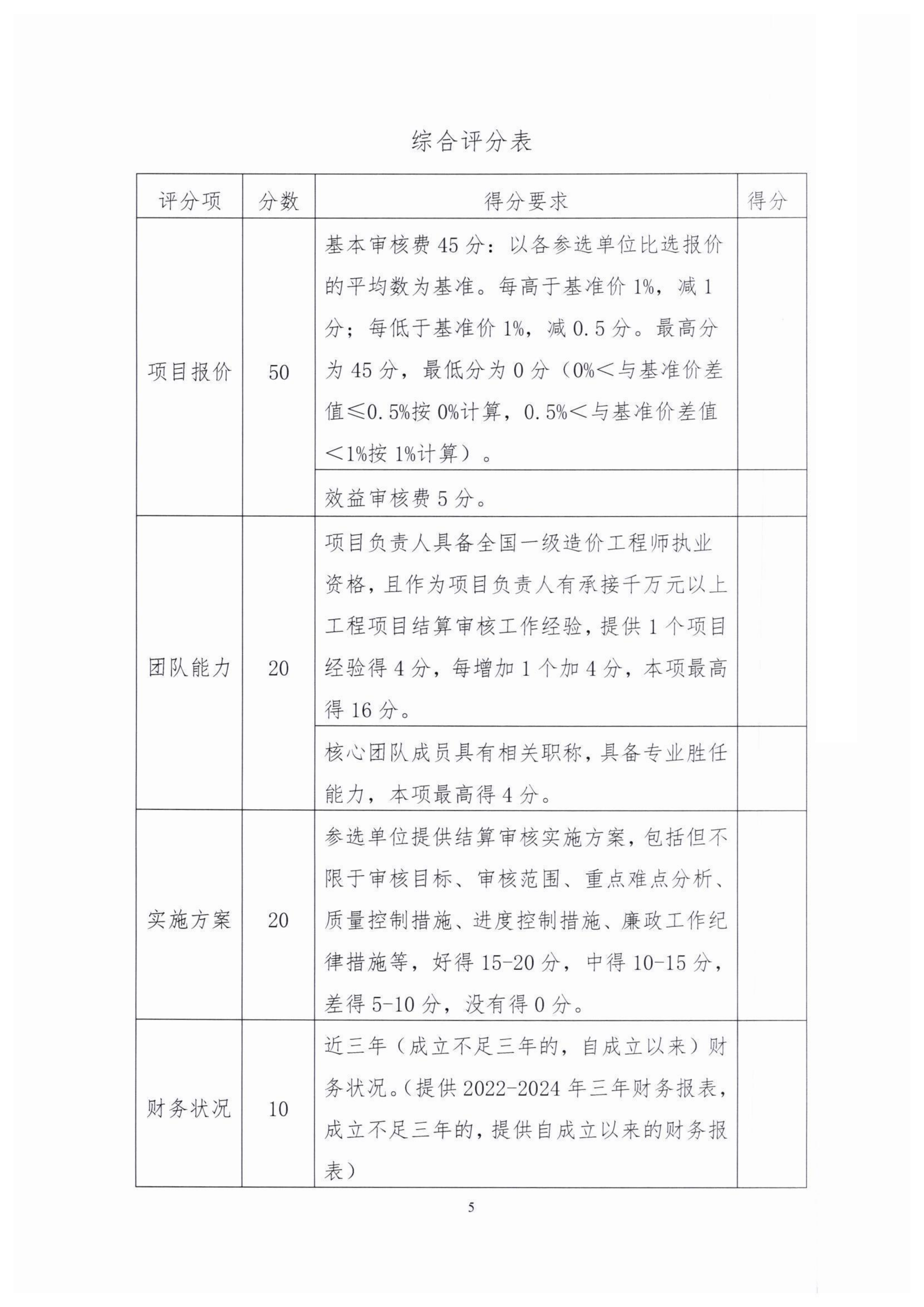
里伍铜矿空区处理及高回收率采矿工程结算审核机构比选公告
发布时间:2025-09-28    访问量:42

里伍铜矿空区处理及高回收率采矿工程结算审核机构比选公告_01.png

里伍铜矿空区处理及高回收率采矿工程结算审核机构比选公告_02.png

里伍铜矿空区处理及高回收率采矿工程结算审核机构比选公告_03.png

里伍铜矿空区处理及高回收率采矿工程结算审核机构比选公告_04.png

里伍铜矿空区处理及高回收率采矿工程结算审核机构比选公告_05.png

里伍铜矿空区处理及高回收率采矿工程结算审核机构比选公告_06.png

里伍铜矿空区处理及高回收率采矿工程结算审核机构比选公告.pdf

上一条:九龙县雅砻江矿业有限责任公司黑牛洞铜矿矿山地质环境保护与土地复垦方编制项目比选公告
下一条:九龙县雅砻江矿业有限责任公司关于黑牛洞铜矿矿山地质环境保护与土地复垦方案编制项目比选公告的情况说明
返回列表  
关于我们
  • 组织结构
  • bv1946伟德官网简介
  • 1946伟德官方网站
  • 联系我们
  • 发展战略
企业形象
  • 企业文化
  • 企业故事
  • 企业风采
公司产业
  • 矿产资源
  • 水电资源
  • 资源勘查
  • 金融业务
信息中心
  • 公司新闻
  • 公司公告
  • 媒体聚焦
社会责任
  • 科技创新
  • 安全环保
  • 和谐发展
党的建设
  • 纪检监察
  • 群团工作
  • 公司党建
人力资源
  • 人才理念
  • 人才招聘信息
  • 人才招聘流程
  • 人才发展战略
招标采购
  • 招标采购文件
  • 流标或终止公告
  • 评标结果公示
  • 招标采购结果公示

地址:四川省康定市炉城镇向阳街 137 号    

版权所有:伟德国际(bevictor)官方网站-源自英国始于1946       备案编号:蜀ICP备2023009531号-1