伟德国际(bevictor)官方网站-源自英国始于1946
网站首页
关于我们
企业形象
公司产业
信息中心
社会责任
党群工作
人力资源
招标采购
网站首页
关于我们
组织结构
bv1946伟德官网简介
1946伟德官方网站
联系我们
发展战略
企业形象
企业文化
企业故事
企业风采
公司产业
矿产资源
水电资源
资源勘查
金融业务
信息中心
公司新闻
公司公告
媒体聚焦
社会责任
科技创新
安全环保
和谐发展
党群工作
纪检监察
群团工作
公司党建
人力资源
人才理念
人才招聘信息
人才招聘流程
人才发展战略
招标采购
招标采购文件
流标或终止公告
评标结果公示
招标采购结果公示
公司产业
公司产业
招标采购文件
流标或终止公告
评标结果公示
招标采购结果公示
评标结果公示
您的当前位置:
首页
> 评标结果公示
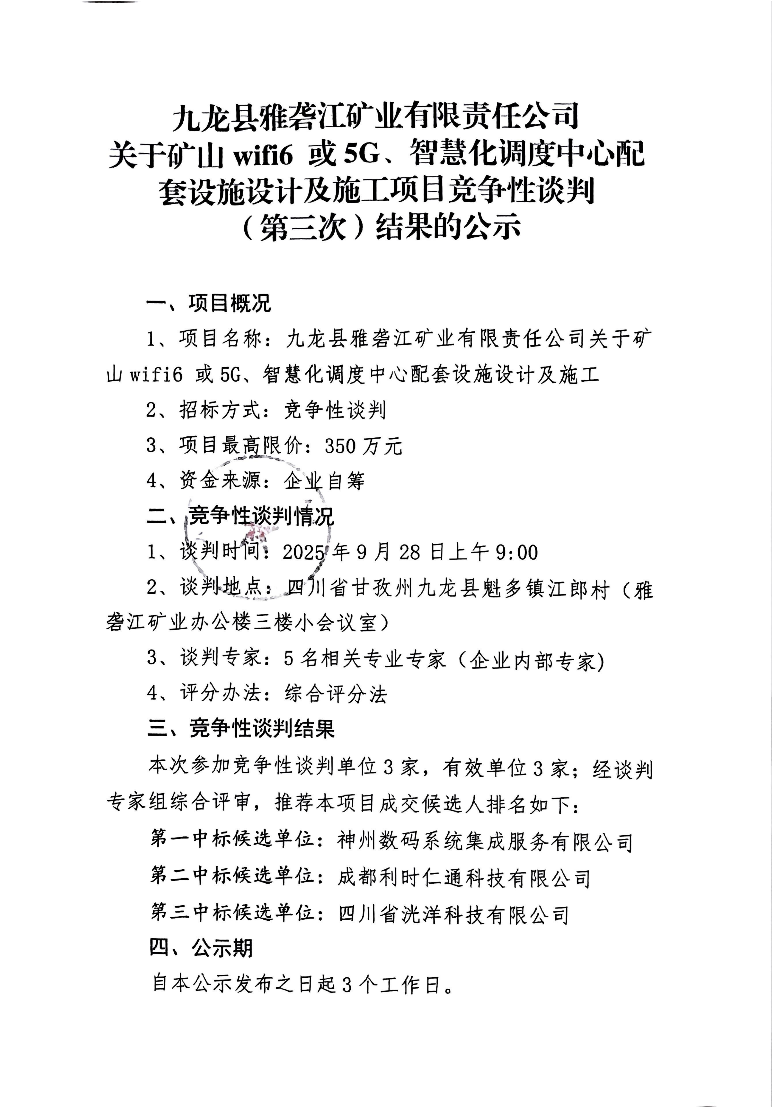
九龙县雅砻江矿业有限责任公司关于矿山 wif6 或5G、智慧化调度中心配套设施设计及施工项目竞争性谈判(第三次)结果的公示
发布时间:2025-09-29 访问量:35
上一条:
九龙县雅砻江矿业有限责任公司绿色矿山宣传视频制作项目竞争性谈判结果公示
下一条:
bv1946伟德官网中咀铜矿1500吨/日采选工程土地报件技术服务评标结果公示
返回列表
关于我们
组织结构
bv1946伟德官网简介
1946伟德官方网站
联系我们
发展战略
企业形象
企业文化
企业故事
企业风采
公司产业
矿产资源
水电资源
资源勘查
金融业务
信息中心
公司新闻
公司公告
媒体聚焦
社会责任
科技创新
安全环保
和谐发展
党的建设
纪检监察
群团工作
公司党建
人力资源
人才理念
人才招聘信息
人才招聘流程
人才发展战略
招标采购
招标采购文件
流标或终止公告
评标结果公示
招标采购结果公示